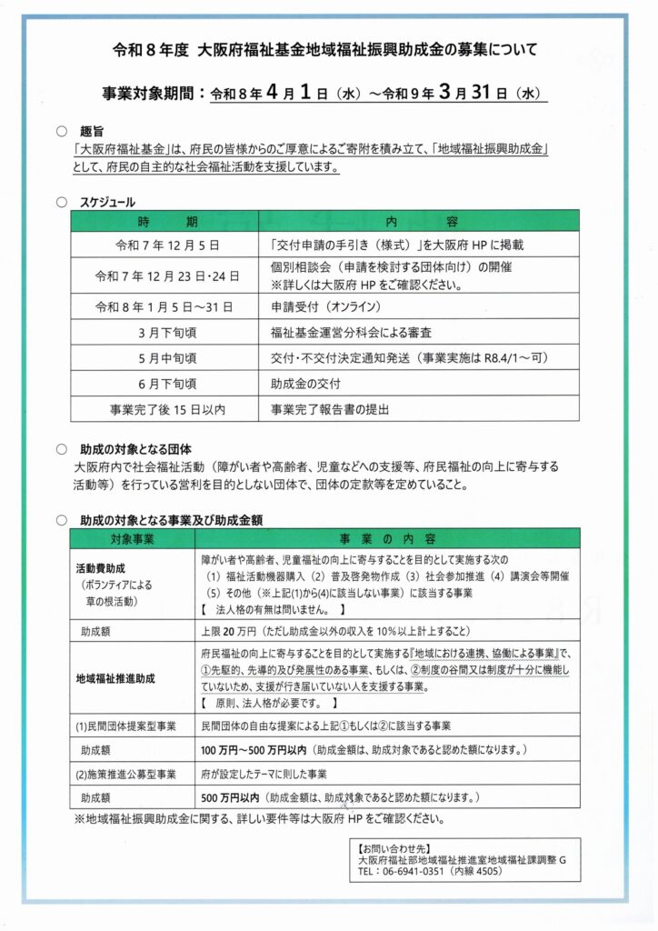
大阪府 皆様のボランティア活動に助成金を活用しませんか。
令和8年度募集期間
R8.1.5(月)~1.31(土)
大阪府内で社会福祉活動(障がい者・高齢者・児童などへの支援)など、府民福祉の向上に寄与する活動を行っている非営利団体に対し、大阪府福祉基金から助成しています。
令和8年度募集概要の公開は令和7年12月5日(予定)です。


大阪府 皆様のボランティア活動に助成金を活用しませんか。
令和8年度募集期間
R8.1.5(月)~1.31(土)
大阪府内で社会福祉活動(障がい者・高齢者・児童などへの支援)など、府民福祉の向上に寄与する活動を行っている非営利団体に対し、大阪府福祉基金から助成しています。
令和8年度募集概要の公開は令和7年12月5日(予定)です。

阪南市市民活動センター 夢プラザ
住所:〒599-0201 阪南市尾崎町1丁目18-15
(阪南市地域交流館3階)
受託事業者:ぽれぽれ広場
開館時間:午前9時~午後5時
休館日:月曜・火曜・祝日・年末年始
(月、火が祝日の場合は直前の日曜も休館)
TEL&FAX:072-471-1030
Mail:info@yumeplaza-hannan.com